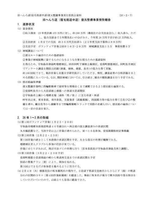
2014年02月 中道復元事業 第2回ボランティア作業 実施状況 平成26年2月24日 2014年02月24日 |お知らせ 旧へんろ道(宿毛街道中道)復元整備事業情勢報告 平成26年2月7日 2014年02月07日 |お知らせ 最新記事 お接待報告(10月13日) お知らせ(平和への祈り8・15) お接待報告(7月12日) 「四国へんろ道文化」世界遺産化の会の2025年度(令和7年度)の通常総会を7月6日に開催いたしました。 NPO法人遍路とおもてなしのネットワークの総会に参加しました。 カテゴリー フォーラム (12) 活動報告 (12) イベント (14) へんろ道復元 (25) 世界遺産 (3) お接待 (5) 月別アーカイブ 2025年10月 2025年07月 2025年06月 2025年05月 2025年03月 2025年01月 2024年11月 2024年10月 2024年09月 2024年07月 2022年03月 2021年09月 2021年07月 2021年03月 2020年08月 2020年03月 2019年05月 2019年04月 2019年03月 2019年01月 2018年06月 2018年04月 2018年03月 2017年05月 2017年03月 2017年02月 2016年11月 2016年09月 2016年06月 2016年05月 2016年04月 2016年03月 2016年02月 2016年01月 2015年12月 2015年11月 2015年09月 2015年07月 2015年06月 2015年05月 2015年04月 2015年03月 2015年01月 2014年12月 2014年11月 2014年07月 2014年04月 2014年02月 2014年01月 2013年11月 2013年09月