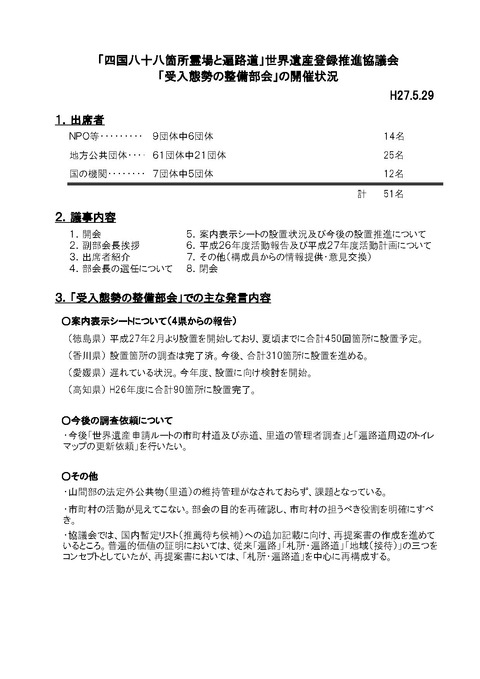
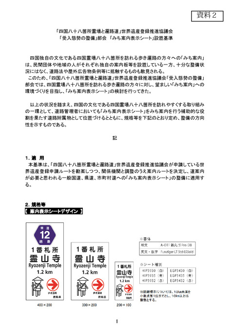
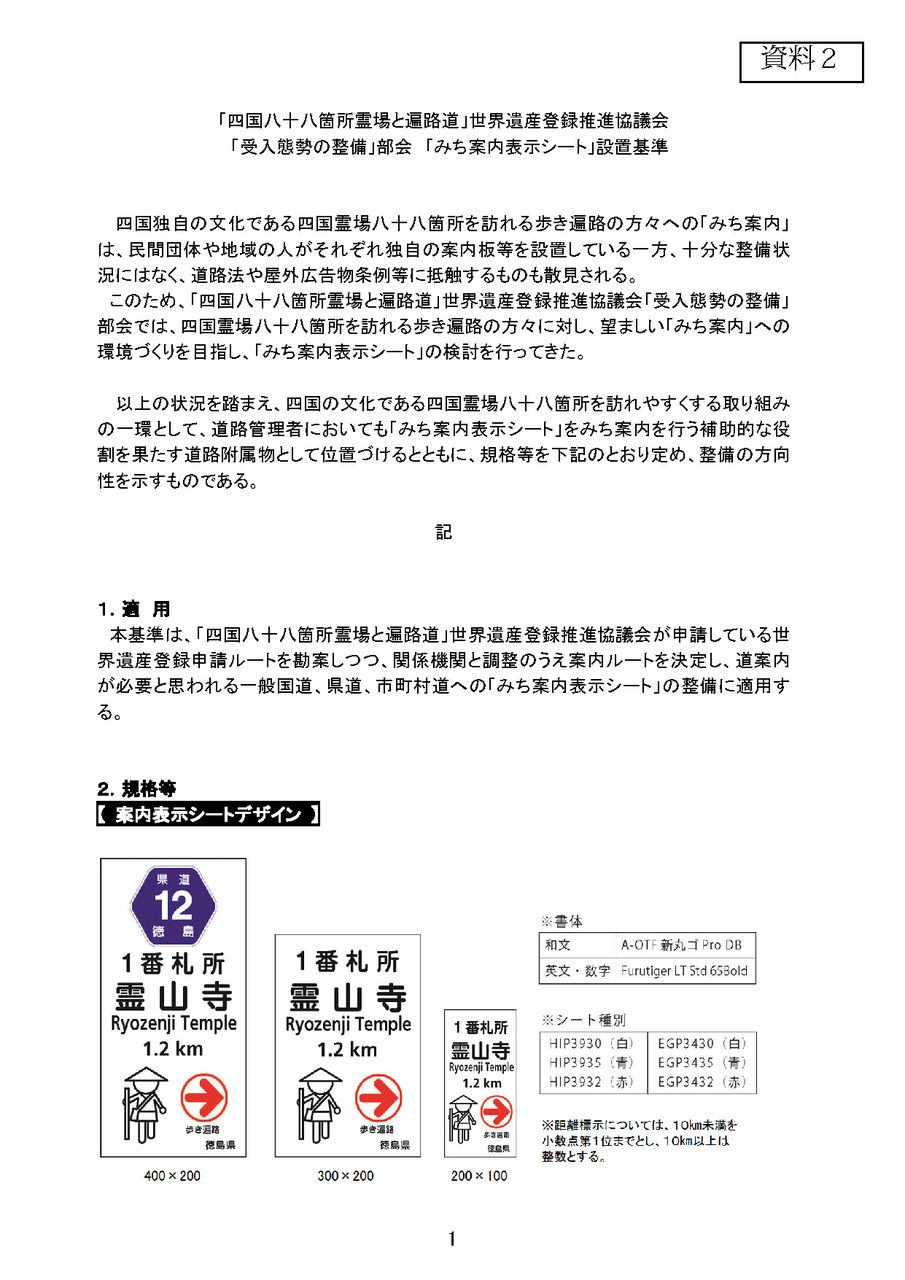
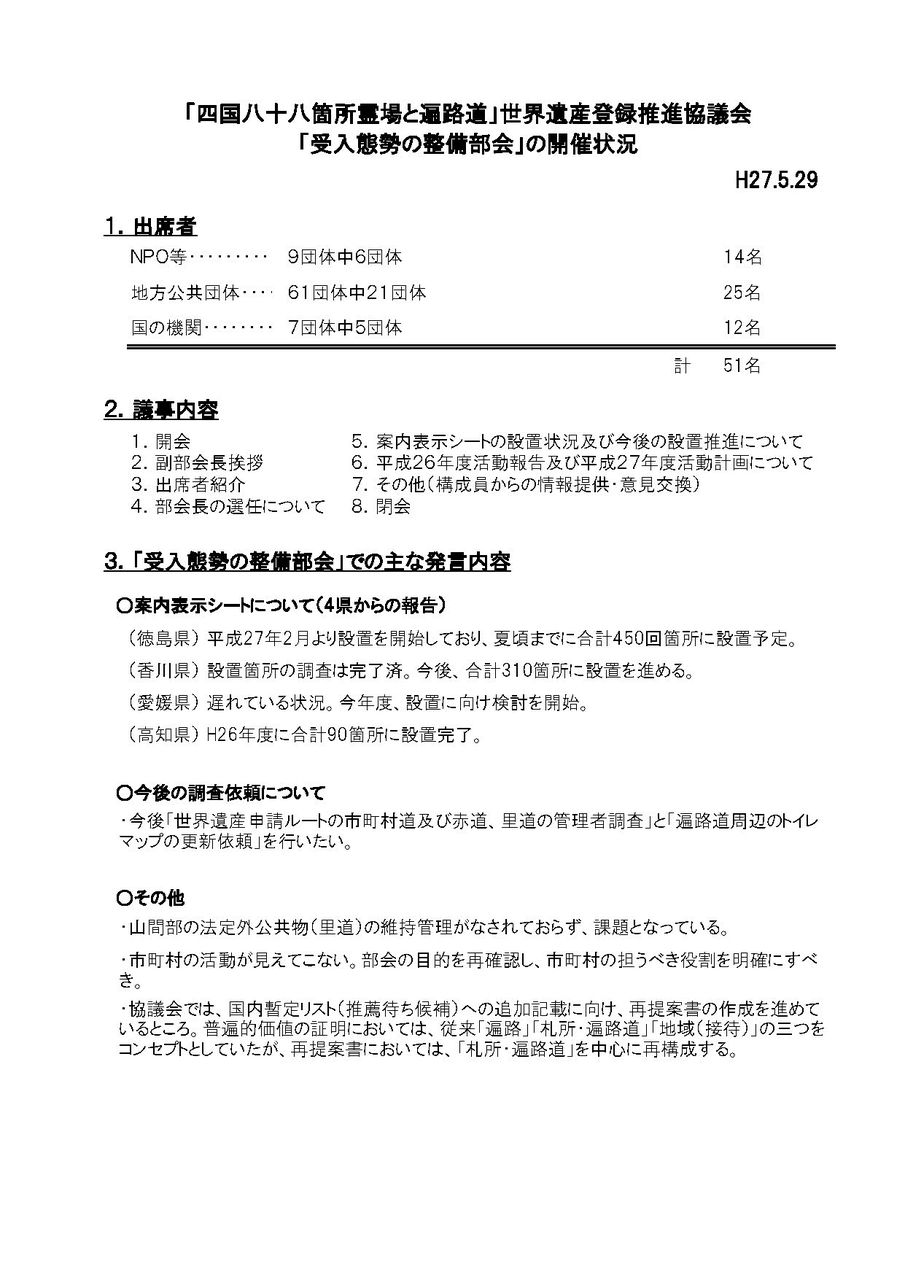
6月15日に「四国八十八箇所霊場と遍路道」世界遺産登録推進協議会の平成27年度総会が行われました。
2015年06月18日
「四国八十八箇所霊場と遍路道」世界遺産登録推進協議会の平成27年度の総会が、愛媛県松山市の国際ホテル松山で開催されました。協議会の常盤会長と中村愛媛県知事の挨拶のあと、議案の審議が行われ原案のとおり承認されました。また、中期目標である平成28年度内の暫定リスト入りに向けたスケジュールでは、平成28年8月を目処に再提案書を提出予定し文化庁と協議していることや、スペイン・ガリシア州との交流事業で国際シンポジウムを相互に開催することなどが報告されました。議事概要は貼付のデータをご覧ください。
なお、「四国へんろ道文化」世界遺産化の会からは小山田代表世話人ほか4名の世話人の方が出席し、「四国遍路が日本遺産に認定されたり広域観光周遊ルートにも選定されるなど関心が高まっているが、それぞれの事業が横の繋がりを持って進めるために協議会事務局が連携調整をして欲しい」旨の意見を具申しました。



なお、「四国へんろ道文化」世界遺産化の会からは小山田代表世話人ほか4名の世話人の方が出席し、「四国遍路が日本遺産に認定されたり広域観光周遊ルートにも選定されるなど関心が高まっているが、それぞれの事業が横の繋がりを持って進めるために協議会事務局が連携調整をして欲しい」旨の意見を具申しました。








